As stated earlier, when you request indirect effects in AMOS, this will give you all the pos- sible indirect effects in your model. If you have a single mediator, this function is quite handy, but if you have multiple possible mediators in a model, this function can be problematic. The reason for this problem is AMOS will assess the indirect effect from an independent to a dependent variable through all possible mediators.The program will try to examine the total indirect effect though all possible mediators. This type of analysis is not that helpful because mediation really needs to be assessed with each individual mediator instead of the collective group. To find the indirect effect between two variables when there are numerous possible mediators, we have to use a different method from how we assessed mediation in the previ- ous example.
To examine the individual relationships in a multiple mediator model, AMOS has a function called “estimands” that will allow you greater flexibility in the analysis of complex models. The estimands function is syntax based. There are no icons or drop-down menus we can use to accomplish our task of examining a specific indirect effect when multiple mediators are present. Thus, we are going to use the syntax-based estimands function to examine a specific indirect effect within a larger model.
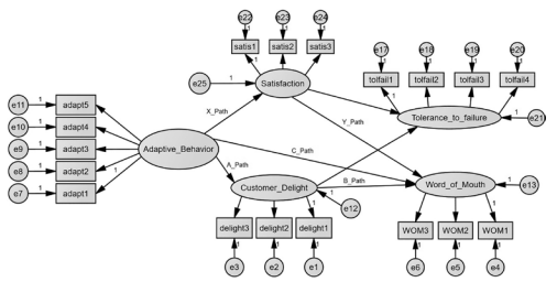
Let’s go back to our earlier mediation example of Adaptive Behavior having an indirect effect to the constructs of Positive Word of Mouth and Tolerance to Future Failures through the mediator of Customer Delight. Now let’s add a second mediator called “Satisfaction”.This is a measure of how simply satisfied a customer was in the experience. Hence, we want to see if Adaptive Behavior by an employee has a stronger indirect effect to the dependent variables through Customer Delight than simple Satisfaction with the experience. This is called a par- allel mediation test because there are parallel paths from the independent to the dependent variable.

Figure 6.14 Multiple Mediator Model in AMOS
When you have multiple mediators, AMOS will require you to denote what specific rela- tionships you are concerned with in testing for the indirect effect.To do this, you need to label all the indirect parameters for the specific relationships you are concerned with in the model. You will need to label the A path and the B path, and, if you so desire, the C path, but this path is not necessary since it is a direct effect in the model. Saying that, I like to label the C path, too. Ultimately, we are labeling these parameters so AMOS knows which relationships you want to isolate and examine. Let’s say we want to initially explore the indirect effect of Adaptive Behavior to Positive Word of Mouth through the construct of Customer Delight, but now the construct of Satisfaction is included in the model. First, you are going to label the A path in the mediation test by double clicking on the arrow from Adaptive Behavior to Customer Delight and bringing up the Object Properties for that specific arrow. (You can right click on the arrow and select Object Properties, too.) You need to label this specific parameter. You can call it anything you want, but I am going to label it “A_Path” just to make it easier to interpret when we get the final output.
The A_Path label will be in the regression weight field of the Object Properties window. Note that you cannot have spaces in the name you give the parameter. I am going to select the arrow from Customer Delight to Positive Word of Mouth and label that relationship “B_Path”. Now you are ready to use the estimands func- tion. At the very bottom left-hand side of the screen will be a default field of AMOS stating “not estimating any user-defined estimand”. If you click on this message, AMOS will prompt you to either select an estimand or define a new estimand.


Figure 6.15 Labeling Parameters for Mediation Testing
Let’s choose to define a new estimand option.The estimand pop-up window will appear. In the syntax window, we need to specify how AMOS should analyze the indirect effect. Remem- ber that earlier, I said the indirect effect is the A path multiplied by the B path. Let’s call our new indirect analysis simply “indirecttest”, and then you will put an equal sign and specify the labels for the paths of the indirect effect you want to test. We are going to multiply the path labeled “A_Path” by the path labeled “B_Path”. See Figure 6.16. After you have specified the function in the window, you need to make sure you do not have any syntax errors.You will need to select the check syntax icon
in the window. If you have any errors, they will be listed in the description section at the bottom. If no errors are present, the description section will say “Syntax is OK’.
Figure 6.16 Using Estimand Function to Calculate Indirect Effect
Please note that an estimand function will work only with a bootstrap analysis. If you do not have a bootstrap analysis selected in the analysis options, an error warning window will appear. It is a good idea to save this estimand function so that you do not have to type in the syntax relationships again for future mediation tests. If you are trying to retrieve a previously saved estimand, you will choose the “select estimand” function instead of defining a new esti- mand. After saving the estimand, you can close out the pop-up window and run the analysis
. Let’s go to the output and see the results (Figure 6.17). In the Estimates link, you need to choose the “Scalars” option. Within this link, you will see an option titled “User-defined estimands”; select this option. The results presented will be the indirect effect for the specific relationship you denoted in the estimand function.The indirect effect of Adaptive Behavior to Positive Word of Mouth through Customer Delight is .384. Again, this is just isolating a spe- cific indirect effect in a model where multiple mediators are present. Note that the indirect effect is different with the multiple mediator model (.384) compared to the single mediator model we tested earlier (.333) even though we are testing the same relationship.The indirect effect with the multiple mediator model is now accounting for differences with the second mediator (satisfaction) included in the model.

Figure 6.17 User Defined Estimand Test of Indirect Effects
With the “User-defined estimands” option selected, you can now go to the bootstrap analysis and selected the “Bias-corrected percentile method” option. This will give you the indirect effect, confidence interval, and significance for the indirect effect. Note that if you do not have the “User-defined estimands” option selected, all the bootstrap analysis will be grayed out.

Figure 6.18 Bias-Corrected Percentile Method Results for Indirect Effect Test
A positive and significant indirect effect was found. We now need to assess the C path, or the direct relationship from Adaptive Behavior to Positive Word of Mouth, to determine what type of mediation is present. The results from the Estimates output (Figure 6.19) notes that Adaptive Behavior does not have a significant relationship to Positive Word of Mouth (p = 0.482), so we have full mediation. Take note in the Estimates output that our labels for each relationship are displayed in the output as well.

Figure 6.19 Examining the Direct Effect in Mediation Test
We have found the indirect effect from Adaptive Behavior to PositiveWord of Mouth through Customer Delight, but now let’s examine the indirect relationship from Adaptive Behavior through the Satisfaction construct to Positive Word of Mouth. The first thing you need to do is label the indirect paths when Satisfaction is the mediator.You can handle this two ways: (1) you can delete the existing parameter names and label the relationship from Adaptive Behavior to Satisfaction as the “A_Path” and the relationship from Satisfaction to Positive Word of Mouth as “B_Path”; or (2) you can label the parameters a completely new name that is unique to only those paths. For instance, you could label the relationship from Adaptive Behavior to Satisfac- tion as “X_Path” and the relationship from Satisfaction to Positive Word of Mouth as “Y_Path”.

Figure 6.20 Labeling the Paths of Both Mediators
Choose which method works best for you.The advantage to labeling all the relationships unique names is it allows you to see multiple indirect effects simultaneously using the estimands func- tion. Let’s look at an example where we can isolate and analyze multiple indirect effects through the estimand function.
First, we need to go back into your estimands function and select “edit” estimand. This will bring up the existing estimand function. The first indirect test through Customer Delight was called “Indirecttest”. We need to come up with another name for the indirect test going through Satisfaction. Let’s call that indirect test “Sat_indirecttest”. For this test, we will write the formula for the indirect effect like we did with the previous test. With this test, we multiply the “X_Path” by the “Y_Path” to get the indirect effect. Make sure you run the syntax check again. If the description says “Syntax is OK”, save the new function and then cancel out of the window. If you have a problem with the syntax, this is primarily because the labels in the estimand function are not matching the labels in the model (or the labels are completely missing from the model). After saving the estimand, you are now ready to run the analysis again.

Figure 6.21 Estimand Function to Calculate Each Indirect Effect
In the output, go back to the User-defined estimands option and then select the Bias- corrected percentile method. You can see now that both the “indirecttest” and “Sat_indi- recttest” are listed (Figure 6.22). This gives us the indirect effect for each test along with a confidence interval and p-value. The indirect effect through the Satisfaction construct is non-significant with a p-value of .804. Notice how the confidence interval in the nonsig- nificant indirect effect crosses zero. Again, these results are the unstandardized coefficients. If you need to see the standard error for each indirect test, there is an option listed above the Bias-corrected percentile method option that is simply called bootstrap standard errors. Selecting this option will allow you to see the standard errors for each indirect test you specified.

Figure 6.22 Indirect Effects and Confidence Intervals for Both User-Defined Functions
Based on these results, we can conclude that the influence of Adaptive Behavior to Posi- tive Word of Mouth flows only through customers’ perceptions of delight. If you have more relationships to test, you can label those parameters and make adjustments in the estimands function. By using the estimands function, you have the ability to isolate an indirect effect even when multiple mediators are present.
Source: Thakkar, J.J. (2020). “Procedural Steps in Structural Equation Modelling”. In: Structural Equation Modelling. Studies in Systems, Decision and Control, vol 285. Springer, Singapore.

31 Mar 2023
29 Mar 2023
20 Sep 2022
28 Mar 2023
29 Mar 2023
30 Mar 2023