The previous examples describe how to test for moderation in a path model, or specifically, with composite variables. What if you want to test moderation in a full structural model? There are three different ways that moderation can be assessed in a full structural model. These three ways are (1) the mixed model method, (2) the full indicator interaction method, and (3) the matched-pairs method. Each method has advantages and disadvantages in assessing moderation. First, let’s talk about the mixed model method.
1. Mixed Model Method
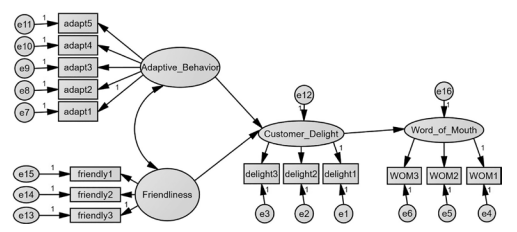
The mixed model method includes latent unobservable variables with the independent and dependent variables in a model but include a composite moderator variable along with a composite interaction term. This is not a true test of a full structural model because you have both latent unobservable constructs and composite variables included in the same model. Using our previous example of Adaptive Behavior to Customer Delight that is moderated by Friendliness, let’s examine how this method is performed in AMOS.The variables of Adaptive Behavior, Customer Delight, and Positive Word of Mouth are latent unobservable constructs with all the indicators included.The moderator of Friendliness is a composite variable formed from the average of the moderator indicators.To get the interaction term, you need to form a composite variable of the independent variable of Adaptive Behavior. After getting composite variables for both Friendliness and Adaptive Behavior, you will need to mean center both of those composite variables. Once you have centered both composite variables, you will get the product of those variables to represent the interaction term. In this example, the interaction variable is “CenterAdapt_X_Friendly”. In forming the model, the independent variable of Adaptive Behavior is included as a latent variable with the indicators included. The modera- tor of Friendliness is included as a composite variable and the interaction term is a composite variable of the interaction of the mean centered moderator and independent variable. Let’s look at the results.

Figure 7.14 Example of Mixed Model Method in AMOS

Figure 7.15 Estimates Output for Mixed Model Moderation Test
While this is not a true test of a full structural model because of the mix of latent and composite variables, this approach can still provide an accurate examination of how a moderator can influence the relationships between latent constructs. To probe the inter- action using this method, you would need to form a new composite moderator that rep- resented the low and high values of the construct (mean centered composite moderator plus or minus 1 standard deviation). You would then need to create a new composite interaction term that was the product of the composite independent variable and the new high/low composite moderator variable. The process of probing the interaction is similar to the earlier discussion of probing an interaction in a path model that has all composite variables.
2. Full Indicator Interaction Method
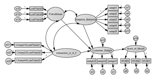
The full indicator interaction method tests all variables, including the interaction term, as a latent unobservable construct. The process of creating a latent interaction term between the independent variable and the moderator is more complex and laborious than previous meth- ods. Let’s use our moderation example again, but this time all the independent and dependent variables will be represented as an unobservable latent construct, and now the moderator will be represented as a latent construct as well. The question remains, how do you form the interaction term when the independent variable and moderator are unobservable and repre- sented by the individual indicators? Testing of moderation becomes more complicated with a full structural model because you need to form an interaction term for each indicator across the two constructs.

Figure 7.16 Full Structural Model to Be Tested in AMOS
Yes, you read that right. An interaction term for each pair of indicators across the independ- ent and moderator variable. If you have a large number of indicators for either construct, you will have a substantial number of interaction terms to create. To clarify this point, the first indicator in the Friendliness construct “friendly1” will need to form a separate interaction for each one of the five adapt indicators.You will then repeat this process for “friendly2” and “friendly3” until you have 15 interaction terms across the two constructs.
The first step in creating your interaction terms is to mean center all the indicators for your moderator and your independent variable. After you have mean centered all those indi- cators, you can then start forming the interaction terms across all the indicators in SPSS (Using the Transform function/Compute Variable). For the adapt1 and friendly1 interaction, I have decided to call the new variable “CAdapt1XFriend1”.You need to form a unique name for every pairing of the indicators. Once those interaction terms are created, we need to go back to AMOS and create an unobservable interaction construct. Let’s call the unobservable interaction “Interaction_A_X_F” and then include the 15 interaction indicators to this unob- servable construct. Lastly, we need to make sure a direct relationship is going from Adaptive Behavior, Friendliness, and the new interaction term (Interaction_A_X_F) to the variable of Customer Delight.The only mean centered indicators that need to be brought into the AMOS model are the interaction terms. The other constructs can be the original indicators. After drawing the model with the unobserved independent and dependent variables, moderator, and interaction term, we are ready to run the analysis.To see a graphical representation of this analysis, see Figure 7.17.

Figure 7.17 Full Indicator Interaction Term Test in AMOS
In the output of this moderation test, we have similar results to the test that was performed using the path model (composite variables) and the mixed method approach. The full indica- tor interaction method did produce slightly different results from those of the other tests but as a whole is still consistent with the findings of previous tests. See Figure 7.18 for the full structural model results.

Figure 7.18 Estimates Output for Full Indicator Interaction Term
To be blunt, testing for moderation in a full indicator interaction model can be a tedi- ous process. In this example, the moderator had only three indicators, which is usually the minimum number needed to even assess the reliability of a construct’s measures. If the moderator had five indicators like the independent variable, that number of interac- tion terms balloons from 15 to 25. Subsequently, there is no shortage of critics for the full indicator interaction method. Researchers such as Ping (1998) note that models that have constructs with a large number of indicators will be creating a very large number of interaction indicators that can create covariance matrix issues where the model will result in nonconvergence. As well, the increased number of interaction indicators can negatively impact model fit estimation. Lastly, Ping notes that reusing the same indicator to form mul- tiple interaction terms can also be problematic. Marsh et al. (2004) further state that using the same indicator to form numerous interaction indicators can create artificially correlated residuals. While this method allows us to use a full structural model with latent variables, it has its drawbacks as well.
As for probing the interaction, this full indicator interaction method is similar to the pro- cess outlined earlier for the path model and the mixed method approach.With the path model example, we subtracted or added the standard deviation from the composite moderator vari- able to get the high and low levels of the variable. In a full indicator interaction model, you need to find the standard deviation for each indicator of your moderator variable. With each indicator, you will subtract its specific standard deviation to get a high level indicator and you will add that standard deviation to get the low level indicator. After forming the new indica- tors for the moderator variable, you are ready to create an interaction term. Each low/high level indicator needs to be multiplied by every mean centered indicator of the independent variable. Just as before, you will have 15 interaction terms with the low level moderator and a separate 15 interaction terms with the high level moderator. For instance, if you are run- ning the high/strong level moderator analysis, you first want to make sure your unobserved moderator (Friendliness) has the high level indicators attached to the construct. With the unobserved interaction variable (Interaction_A_X_F), you need to include the 15 newly formed interaction terms for the high level of the moderator. See Figure 7.19 for a graphical representation. To perform the low level moderation test, you simply change out the indica- tors to the low levels for the moderator and the unobserved interaction variable.

Figure 7.19 Full Indicator Interaction Term With High Levels of the Moderator
When we probed the interaction with a path model, the only results that changed from the initial analysis was the independent to dependent relationship (Adaptive Behavior to Cus- tomer Delight).With a moderation test in a full indicator interaction model, you will often see the “probing” relationships that include the moderator be slightly different from the initial test. This is often a rounding issue that takes place when each indicator has to be uniquely changed and then multiplied by the indicators of the independent variable. Subsequently, you are look- ing at the collective effect of these indicators when assessing structural relationships.When we are probing an interaction, those relationships are not our primary focus. Our main concern is the change from the independent to dependent variable with different levels of the moderator. In Figures 7.20 and 7.21, you will see the results for the high and low level interaction tests for the full indicator interaction model.
Figure 7.20 Estimates Output for Low Level Full Indicator Interaction Term

Figure 7.21 Estimates Output for High Level Full Indicator Interaction Term
3. Matched-Pairs Method
The matched-pairs method is a moderation test that uses latent constructs in a full struc- tural model but circumnavigates some of the issues that were present with the full indicator interaction method. The matched-pairs method uses a condensed interaction term instead of modeling every possible indicator interaction. Marsh et al. (2004) note that a matched-pair method follows two criteria: (1) the indicators of a moderator and independent variable are accounted for in the interaction term, and (2) no indicator will be reused to form an interac- tion term. Let’s consider an example of what this looks like. To make things easy, let’s imag- ine that the moderator of Friendliness has three indicators and the independent variable of Adaptive Behavior has three indicators.The matched-pairs method would form an interaction term by creating a latent variable that included interaction indicators. The indicators would be created with one indicator of the moderator by one indicator of the independent variable until all the indicators had been used once and no indicator was reused to form the interaction indicators. In the example provided, the latent interaction term is formed by multiplying the first Friendliness indicator by the first Adaptive Behavior indicator.The process is repeated for Friendliness 2 and Adaptive Behavior 2 along with Friendliness 3 and Adaptive Behavior 3. See the graphical presentation provided in Figure 7.22.

Figure 7.22 Example of a Matched Pairs Moderation Test
I know many of you at this point have the question, which of the different possible interaction combinations should I use as my matched-pair? As well, what if I don’t have the same number of indicators for my moderator and independent variable? How do I form the matched-pair? Marsh et al. (2008) note that all possible interactions should initially be assessed and then the best (highest loading) interaction indicators are used where no indicator is used more than once. In the example, where you have three indicators in the moderator and the independ- ent variable, you would choose three interaction indicators that would use all indicators once and not reuse any indicator. You would initially create an interaction term with all possible interaction indicators, choose the three with the highest factor loadings, and follow the rules of using all indicators and not reusing one. If you have differing number of indicators from the moderator and the independent variable, you will choose the construct with the lowest number of indicators, and that will be your number of interaction indicators to include in the newly formed interaction term. Again, you would assess all possible interaction indica- tors and choose the interactions that used all of the indicators of the smaller construct along with possible combinations of the larger construct. In essence, the smaller construct will use all indicators at least once with a combination of indicators of the larger construct. The overt problem with this method when the number of indicators differ across constructs is that you are not using all of the indicators to form your interaction variable. Some of the indicators of the larger construct will be left out.
Let’s look at a matched-pair example with our existing example of Friendliness moderating the relationship from Adaptive Behavior to Customer Delight. To form the interaction term, we need to first assess which matched-pair needs to be included, since we have five indica- tors in the Adaptive Behavior construct and three indicators in the Friendliness construct. In the previous example of the full indicator interaction, we included all possible interactions in the interaction term construct. Looking at those results (Figure 7.18), the best matched-pair based on factor loadings is Adapt1&Friend1, Adapt2&Friend2, and Adapt4&Friend3. Notice that the smaller construct of Friendliness includes all the indicators at least once, but we are using only a subset of three indicators from Adaptive Behavior. In AMOS, we are going to model all constructs as latent unobservables with the indicators included along with the new interaction latent construct that has the three matched-pairs included as the indicators; see Figure 7.23. Let’s look at the results in AMOS.

Figure 7.23 Matched-Pairs Moderation Test Drawn in AMOS

Figure 7.24 Estimates Output for Matched-Pairs Moderation Test
To probe the interaction with the matched-pair approach, you will need to get the high and low values of the moderator and multiply those values by the three indicators of the independ- ent variable that is selected to be “matched” with the moderator.

Figure 7.25 Matched-Pairs Moderation Test With Low Level Moderator
Figure 7.26 displays the results of the moderator Friendliness at low levels using the matched-pair method.

Figure 7.26 Estimates Output for Matched-Pairs Moderation Test With Low Level Moderator
Figure 7.27 displays the results of the moderator Friendliness at high levels using the matched-pair method.

Figure 7.27 Estimates Output for Matched Pairs Moderation Test With High Level Moderator

In Table 7.2, you can see a comparison of the different moderation testing techniques. While there is consistency in the results, each one of these methods of moderation testing has a drawback. The path model is the simplest way to test moderation, but you are not assessing any of the measurement error in the model with this method, and the path model is near saturation, which can skew model fit results.The mixed method approach accounts for the measurement error in the independent and dependent variables but fails to run a latent interaction test and, subsequently, does not account for measurement error in the moderator. The full indicator interaction method is the most laborious approach and has serious concerns in regards to assessing the fit of a model. In this example, the model fit is unacceptable with the inclusion of so many interaction indicators in the model. The last approach of matched-pair runs the moderation test in a full structural model with latent constructs, but the interaction term accounts for only some of the influence of the inde- pendent variable because it had a larger number of indicators than the moderator. As stated earlier, each method has its drawbacks, but based on this analysis, the advised approach to moderation testing would be the mixed method or matched-pair technique.
Source: Thakkar, J.J. (2020). “Procedural Steps in Structural Equation Modelling”. In: Structural Equation Modelling. Studies in Systems, Decision and Control, vol 285. Springer, Singapore.

29 Mar 2023
29 Mar 2023
30 Mar 2023
29 Mar 2023
31 Mar 2023
22 Sep 2022