Franchising is a form of business organization in which a firm that already has a successful product or service (franchisor) licenses its trademark and method of doing business to other businesses (franchisees) in exchange for an initial franchise fee and an ongoing royalty.5 Some franchisors are established firms; others are first-time enterprises that entrepreneurs are launching. This section explores the origins of franchising and how franchising works.
1. What is Franchising?
The word franchise comes from an old dialect of French and means “privilege” or “freedom.” Franchising has a long history. In the Middle Ages kings and lords granted franchises to specific individuals or groups to hunt on their land or to conduct certain forms of commerce. In the 1840s, breweries in Germany granted franchises to certain taverns to be the exclusive distributors of their beer for the region. Shortly after the U.S. Civil War, the Singer Sewing Machine Company began granting distribution franchises for its sewing machines and pioneered the use of written franchise agreements. Many of the most familiar franchises in the United States, including Kentucky Fried Chicken (1952), McDonald’s (1955), Burger King (1955), Midas Muffler (1956), and H&R Block (1958), started in the post–World War II era of the 1940s and 1950s.
The franchise organization Comfort Keepers demonstrates how franchises are started. A year before the company was founded, Kristina Clum, a regis- tered nurse, noticed that her parents were having trouble with ordinary daily chores. She wanted someone to come into their home to help them but was un- able to find people willing to do so. So Kristina and her husband Jerry founded a business dedicated to helping seniors cope with everyday nonmedical tasks, such as meal preparation, light housekeeping, grocery shopping, laundry, and errands. The first Comfort Keepers office was opened in Springfield, Ohio, in March 1998, and the second was opened in Dayton a year later.
Comfort Keepers is a timely idea that addresses a need for a particular target market. As we’ve discussed in earlier chapters, having a solid busi- ness idea is critical to achieving firm growth. In 2013, 14.1 percent of the U.S. population, or 44.6 million people, were 65 years old or older.6 That number
is expected to steadily increase. Comfort Keepers’s services may provide some seniors the option of staying in their homes as opposed to entering more costly assisted living centers. In August 1999, the company began franchising, and by 2014 it had over 700 franchise outlets throughout the United States, Canada, Ireland, Australia, France, Portugal, and Singapore.7
The Comfort Keepers business idea lends itself to franchising because the company has a good trademark and a good business method. Moreover, be- cause the nature of the business keeps the cost of starting a Comfort Keepers franchise relatively low, there is a substantial pool of people available to pur- chase the franchise. For Comfort Keepers and its franchisees, franchising is a win-win proposition. Comfort Keepers wins because it is able to use its franchisees’ money to quickly grow its business and strengthen its brand. The franchisees win because they are able to start a business in a growing industry relatively inexpensively and benefit by adopting the Comfort Keepers trademark and method of doing business.
2. How Does Franchising Work?
There is nothing magical about franchising. It is a form of growth that allows a business to get its products or services to market through the efforts of business partners or “franchisees.” As described previously, a franchise is an agreement between a franchisor (the parent company, such as Uptown Cheapskate or Comfort Keepers) and a franchisee (an individual or firm that is willing to pay the franchisor a fee for the right to sell its product, service, and/or business method).8 Planet Smoothie, for example, is a very successful franchise system. The franchisor (Planet Smoothie, Inc.) provides the rights to individual busi- nesspersons (the local franchisees) to use the Planet Smoothie trademark and business methods. In turn, the franchisees pay Planet Smoothie a franchise fee and an ongoing royalty for these privileges and agree to operate their Planet Smoothie restaurants according to Planet Smoothie Inc.’s standards.
There are two distinctly different types of franchise systems: the product and trademark franchise and the business format franchise. A product and trademark franchise is an arrangement under which the franchisor grants to the franchisee the right to buy its products and use its trade name. This ap- proach typically connects a single manufacturer with a network of dealers or distributors. For example, General Motors has established a network of dealers that sell GM cars and use the GM trademark in their advertising and promo- tions. Similarly, ExxonMobil has established a network of franchisee-owned gasoline stations to distribute its gasoline. Product and trademark franchisees are typically permitted to operate in a fairly autonomous manner. The parent company, such as GM or ExxonMobil, is generally concerned more with main- taining the integrity of its products than with monitoring the day-to-day activi- ties of its dealers or station owners. Other examples of product and trademark franchise systems include agricultural machinery dealers, soft-drink bottlers, and beer distributorships. Rather than obtaining a royalty or franchise fee, the product and trademark franchisor obtains the majority of its income from sell- ing its products to its dealers or distributors at a markup.
The second type of franchise, the business format franchise, is by far the more popular approach to franchising and is more commonly used by entre- preneurs and entrepreneurial ventures. In a business format franchise, the franchisor provides a formula for doing business to the franchisee along with training, advertising, and other forms of assistance. Table 15.1 shows 10 in- dustries in which business format franchises predominate. While a business format franchise provides a franchisee a formula for conducting business, it can also be very rigid and demanding. For example, fast-food restaurants such as McDonald’s and Burger King teach their franchisees every detail of how to run their restaurants, from how many seconds to cook french fries to the exact words their employees should use when they greet customers (such as “Will this be dining in or carry out?”). Business format franchisors obtain the majority of their revenues from their franchisees in the form of royalties and franchise fees.

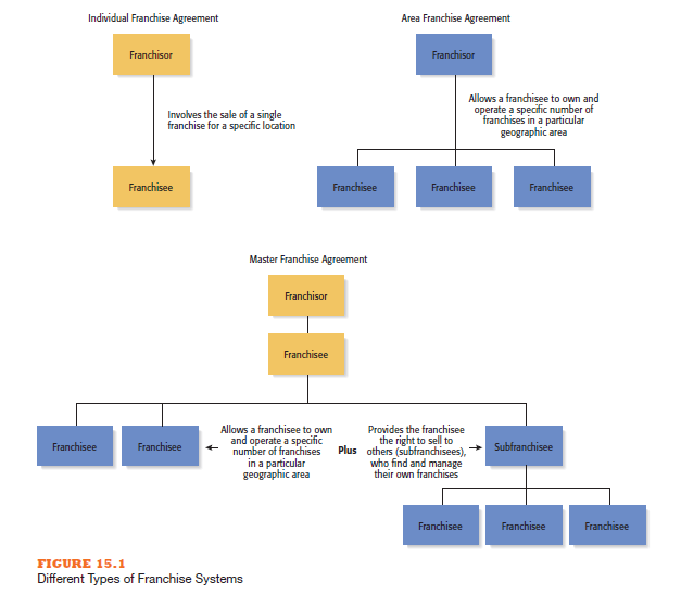
For both product and trademark franchises and business format franchises, the franchisor–franchisee relationship takes one of three forms of a franchise agreement (see Figure 15.1). The most common type of franchise arrangement is an individual franchise agreement. An individual franchise agreement involves the sale of a single franchise for a specific location. For example, an individual may purchase a Play It Again Sports franchise to be constructed and operated at 901 Pearl Street in Boulder, Colorado. An area franchise agree- ment allows a franchisee to own and operate a specific number of outlets in a particular geographic area. For example, a franchisee may purchase the rights to open five Play It Again Sports franchises within the city limits of Sioux Falls, South Dakota. This is a very popular franchise arrangement, because in most cases it gives the franchisee exclusive rights for a given area. Finally, a master franchise agreement is similar to an area franchise agreement, with one major difference. A master franchisee, in addition to having the right to open and oper- ate a specific number of locations in a particular area, also has the right to offer and sell the franchise to other people in its area. For example, ProntoWash is a mobile car washing service that uses environmentally friendly soaps, waxes, and other products. The company sells master franchise agreements that provide a master franchisee the right to open a certain number of ProntoWash outlets in a defined geographic area. After its own outlets have been opened, the master franchisee can then sell the rights to open additional ProntoWash locations in the same area to other individuals.9 The people who buy franchises from master franchisees are typically called subfranchisees.
A person who owns and operates more than one outlet of the same fran- chisor, whether through an area or a master franchise agreement, is called a multiple-unit franchisee. For the franchisee, there are advantages and disad- vantages to multiple-unit franchising. By owning more than one unit, a multi- ple-unit franchisee can capture economies of scale and reduce its administra- tive overhead per unit of sale. The disadvantages of multiple-unit franchising are that the franchisor takes more risk and makes a deeper commitment to a single franchisee. In general, franchisors encourage multiple-unit franchis-ing. By selling an additional franchise to an existing franchisee, a franchisor can grow its business without adding to the total number of franchisees with whom it must maintain a relationship to conduct its business.

Source: Barringer Bruce R, Ireland R Duane (2015), Entrepreneurship: successfully launching new ventures, Pearson; 5th edition.

6 May 2021
8 May 2021
7 May 2021
10 May 2021
10 May 2021
7 May 2021